Tiada hasil carian dijumpai

Cuba cari dengan kata kunci lain

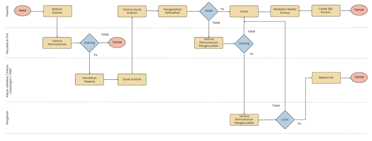
🔄 Proses Aliran Kerja (Workflow)

📌 Gambaran Keseluruhan: Sistem AKMAL2U mengautomasikan proses permohonan kursus.
Carta Aliran Kerja AKMAL2U

Rajah 1: Carta Aliran Proses Permohonan Kursus AKMAL2U (Klik untuk zoom)

🌐 Akses AKMAL2U

👤 Pendaftaran Pengguna

âš ī¸ Penting: Pastikan akaun ezHR anda aktif terlebih dahulu sebelum mendaftar. Jika akaun ezHR tidak aktif, sistem tidak akan benarkan pendaftaran.

Langkah 1: Daftar Akaun Pengguna

Langkah 2: Pengesahan Pengguna

  • Masukkan nombor MyKad (12 digit)
  • Masukkan e-mel Jabatan yang sah
  • Tunggu e-mel pengesahan
💡 Tips: Gunakan e-mel jabatan rasmi sahaja. E-mel peribadi tidak akan diterima.

Langkah 3: Semak E-mel Jabatan

  • Terima ID Pengguna dan Kata Laluan Sementara
  • Log masuk ke AKMAL2U
  • Tukar kata laluan dengan segera

Langkah 4: Tukar Kata Laluan

Syarat kata laluan yang selamat:

  • Sekurang-kurangnya 12 aksara
  • Mengandungi sekurang-kurangnya satu huruf BESAR
  • Mengandungi sekurang-kurangnya satu huruf kecil
  • Mengandungi sekurang-kurangnya satu nombor (0-9)
  • Mengandungi sekurang-kurangnya satu simbol (!@#$%)
✓ Contoh: MyP@ssw0rd2024!

Langkah 5: Kemaskini Profil

  • Klik "Dashboard Pengguna"
  • Klik "Profil"
  • Kemaskini maklumat peribadi jika ada perubahan
  • Simpan perubahan

📝 Permohonan Kursus

âš ī¸ Peringatan: Pemohon MESTI mendapatkan kebenaran penyelia terlebih dahulu sebelum membuat permohonan kursus.

Langkah 1: Carian Kursus

  • Klik "Katalog Kursus" di menu utama
  • Semak senarai kursus yang tersedia
  • Pilih kursus yang berkaitan
  • Klik "Maklumat Kursus" untuk butiran lanjut
💡 Tips: Baca objektif dan syarat kursus dengan teliti sebelum memohon.

Langkah 2: Mohon Kursus

  • Klik butang "Mohon Kursus"
  • Lengkapkan maklumat Penyelia (Nama, No. Tel & E-mel)
  • Pastikan maklumat betul dan lengkap
  • Klik "Hantar Permohonan"

Langkah 3: Jejak Permohonan

  • Klik ikon "Jejak Permohonan" (â„šī¸) di Dashboard Pengguna
  • Semak status permohonan (Dalam Proses/Disokong/Diluluskan/Tidak Berjaya)
  • Lihat maklumat terperinci permohonan
✓ Status Permohonan:
â€ĸ Dalam Proses - Menunggu kebenaran penyelia dan sokongan Pegawai Latihan Negeri (PLN)
â€ĸ Diluluskan - Sila sahkan kehadiran
â€ĸ Tidak Berjaya - Permohonan tidak berjaya kerana kuota peserta telah penuh

✅ Pengesahan Kehadiran

📌 Tujuan: Pengesahan kehadiran diperlukan untuk penyediaan penginapan, makanan, dan logistik kursus yang bersesuaian.

Langkah 1: Akses Pengesahan Kehadiran

  • Tunggu permohonan kursus diluluskan
  • Semak e-mel untuk notifikasi kelulusan
  • Log masuk ke sistem AKMAL2U
  • Pergi ke bahagian "Pengesahan Kehadiran" di Dashboard Pengguna

Langkah 2: Pilih Status Kehadiran

PILIHAN A: Jika HADIR

  • Klik butang "Hadir"
  • Masukkan No. Plate Kereta (jika membawa kenderaan)
  • Sahkan pengesahan kehadiran

PILIHAN B: Jika TIDAK HADIR

  • Klik butang "Tidak Hadir"
  • Muat naik surat alasan/justifikasi
  • Nyatakan alasan tidak dapat hadir
  • Pilih nama pengganti
  • Hantar pengesahan
âš ī¸ Penting: Pengganti mestilah pegawai yang layak menghadiri kursus tersebut dan mendapat kebenaran penyelia.

đŸ’ŗ Yuran Kursus

📌 Nota: Bayaran yuran kursus adalah wajib dan mesti disahkan oleh Unit Kewangan AKMAL sebelum sijil boleh dijana.

Langkah 1: Buat Bayaran melalui iPayment

  • Layari: https://ipayment.anm.gov.my/
  • Log masuk ke iPayment
  • Pilih "Kursus & Latihan"
  • Pilih "AKMAL MELAKA"
  • Tick kursus yang akan dihadiri
  • Pilih kaedah bayaran (Perbankan Internet/Kad/e-Dompet)
  • Lengkapkan pembayaran
  • Simpan resit bayaran (PDF atau screenshot)
âš ī¸ Penting: Pastikan amaun bayaran adalah tepat seperti yang dinyatakan dalam maklumat kursus.

📖 Panduan Terperinci: Untuk tatacara lengkap pembayaran iPayment, sila muat turun panduan di bawah:

đŸ“Ĩ Muat Turun Panduan Pembayaran iPayment

Langkah 2: Muat Naik Resit iPayment

  • Log masuk ke AKMAL2U
  • Pergi ke bahagian "Resit Yuran (iPayment)" di Dashboard Pengguna
  • Klik "Muat Naik Resit"
  • Pilih fail resit (format: PDF, JPG, PNG)
  • Pastikan resit yang dimuat naik adalah resit iPayment, bukan resit bank
  • Klik "Hantar"

Langkah 3: Pengesahan Resit

  • Resit akan disemak oleh Unit Kewangan AKMAL
  • Proses pengesahan mengambil masa 1-3 hari bekerja
  • Semak status pengesahan yuran di Dashboard Pengguna
✓ Status Resit:
â€ĸ Menunggu Pengesahan - Sedang disemak oleh Unit Kewangan
â€ĸ Disahkan - Resit betul dan lengkap
â€ĸ Ditolak - Sila semak resit dan muat naik semula

⭐ Penilaian Reaksi Kursus

âš ī¸ WAJIB: Borang penilaian reaksi adalah WAJIB diisi. Kegagalan menghantar borang ini akan menyebabkan sijil tidak dapat dijana secara automatik.

Langkah 1: Akses Borang Penilaian

  • Selepas tamat kursus, log masuk ke AKMAL2U
  • Pergi ke bahagian "Penilaian Kursus" di Dashboard Pengguna
  • Klik "Isi Penilaian" untuk kursus yang berkaitan

Langkah 2: Lengkapkan Borang Penilaian

Bahagian yang perlu dinilai:

  • Kandungan dan objektif kursus
  • Kemudahan dan logistik
  • Keberkesanan penyampaian pensyarah/jurulatih/fasilitator
  • Cadangan penambahbaikan
💡 Tips: Berikan penilaian yang jujur dan konstruktif untuk membantu meningkatkan kualiti kursus pada masa hadapan.

Langkah 3: Hantar Penilaian

  • Semak semula semua jawapan
  • Pastikan tiada bahagian yang tertinggal
  • Klik "Hantar" penilaian
✓ Tahniah! Anda kini layak untuk muat turun sijil penyertaan.

🎓 Sijil Kursus

📌 Syarat Kelayakan Sijil: Peserta hanya layak mendapat sijil setelah memenuhi SEMUA syarat berikut.

Syarat-syarat Mendapat Sijil

  • ✅ Kehadiran disahkan oleh Penyelaras Kursus
  • ✅ Melengkapkan Penilaian Reaksi Kursus
  • ✅ Menyelesaikan bayaran yuran kursus
  • ✅ Resit yuran disahkan oleh Unit Kewangan AKMAL
âš ī¸ Perhatian: Sijil hanya akan tersedia untuk dimuat turun setelah SEMUA syarat di atas dipenuhi.

Cara Muat Turun Sijil

  • Log masuk ke AKMAL2U
  • Pergi ke bahagian "Sijil Kursus" di Dashboard Pengguna
  • Semak senarai kursus yang telah dilengkapkan
  • Klik ikon "Muat Turun" untuk sijil yang tersedia
  • Sijil akan dimuat turun dalam format PDF
  • Simpan sijil untuk rekod peribadi
✓ Format Sijil: PDF berkualiti tinggi dengan kod pengesahan digital

Pengesahan Sijil

  • Setiap sijil mempunyai kod pengesahan unik
  • Sijil boleh disahkan melalui sistem AKMAL2U
  • Simpan sijil dengan selamat untuk rujukan masa hadapan
  • Jika sijil hilang, boleh dimuat turun semula dari sistem

❓ FAQ & Troubleshooting

Soalan Lazim - Pendaftaran

Q: Apa itu ezHR dan bagaimana hendak aktifkan?

A: ezHR adalah sistem pengurusan sumber manusia jabatan. Hubungi Unit KPSM jabatan anda untuk mengaktifkan akaun ezHR.


Q: E-mel pendaftaran tidak diterima. Apa yang perlu dilakukan?

A: Semak folder spam/junk e-mel. Jika masih tidak terima, tunggu 15 minit dan cuba daftar semula. Jika masalah berterusan, hubungi Meja Bantuan.


Q: Terlupa kata laluan. Bagaimana hendak reset?

A: Klik "Lupa Kata Laluan" di halaman log masuk. Masukkan e-mel jabatan dan ikuti arahan yang dihantar melalui e-mel.

Soalan Lazim - Permohonan Kursus

Q: Berapa lama permohonan kursus akan diproses?

A: Kebiasaannya 3-5 hari bekerja bergantung kepada kebenaran penyelia dan sokongan PLN.


Q: Bolehkah mohon lebih dari satu kursus serentak?

A: Ya, boleh mohon beberapa kursus tetapi pastikan tarikh tidak bertindih.


Q: Bolehkah saya memohon semula jika permohonan ditolak?

A: Permohonan yang ditolak tidak boleh dikemukakan semula kerana kuota peserta telah penuh.

Soalan Lazim - Yuran & Sijil

Q: Berapa lama resit yuran akan disahkan?

A: Dalam masa 1-3 hari bekerja selepas muat naik resit.


Q: Resit saya ditolak. Apa tindakan seterusnya?

A: Resit ditolak kerana dokumen yang dimuat naik tidak sah atau tidak memenuhi syarat. Sila muat naik semula resit iPayment yang betul atau hubungi Penyelaras Kursus untuk penjelasan lanjut.


Q: Sijil masih tidak boleh dimuat turun walaupun sudah lengkap semua syarat?

A: Sila tunggu sehingga 24 jam untuk sistem mengemaskini data. Jika sijil masih tidak boleh dimuat turun, hubungi Meja Bantuan dengan menyatakan Nama Penuh, No. MyKad dan Nama Kursus.


Q: Sijil hilang atau rosak. Boleh dapat sijil baharu?

A: Ya, log masuk ke AKMAL2U dan muat turun semula sijil dari bahagian "Sijil Kursus" di Dashboard Pengguna.

Masalah Teknikal

Masalah: Sistem lambat atau tidak dapat diakses

Penyelesaian:

  • Clear cache dan cookies pelayar
  • Cuba gunakan pelayar lain (Chrome, Firefox, Edge)
  • Pastikan sambungan internet stabil
  • Elakkan waktu puncak (8-10 pagi)

Masalah: Fail tidak dapat dimuat naik

Penyelesaian:

  • Pastikan saiz fail tidak melebihi 5MB
  • Format fail yang diterima: PDF, JPG, PNG sahaja
  • Compress fail jika terlalu besar
  • Gunakan format PDF untuk hasil terbaik

📞 Hubungi Kami

đŸĸ Akademi Kastam Diraja Malaysia

📧 Meja Bantuan AKMAL2U

Sebarang pertanyaan dan maklum balas berhubung sistem AKMAL2U boleh dikemukakan melalui:


E-mel:

âœ‰ī¸ adura.ismail@customs.gov.my


💡 Tips Hubungi Meja Bantuan:
  • Nyatakan nama penuh dan nombor MyKad
  • Terangkan masalah dengan jelas
  • Sertakan screenshot jika ada ralat sistem
  • Nyatakan nama kursus (jika berkaitan)

📚 Muat Turun Panduan Pengguna (PDF)

Dapatkan salinan panduan pengguna AKMAL2U dalam format PDF untuk rujukan offline:


📄 Format: PDF (Portable Document Format)
📏 Saiz: Approx. 2-3 MB
📖 Kandungan: Panduan lengkap sistem AKMAL2U versi asal
🔗 Sumber: Portal Rasmi AKMAL2U

🌐 Pautan Berguna

🔗 Portal AKMAL2U


⏰ Waktu Operasi Meja Bantuan:
Isnin - Jumaat: 8:00 pagi - 5:00 petang
Cuti Umum: Tutup

⚡ Masa Respons:
E-mel: Dalam masa 1-2 hari bekerja